Warning Icon

For other alternatives, please contact us for more information.

0 Alternative products available

E14R50P02

Dual Band Tower Mounted Amplifier, 700//900 MHz, 12 dB, 2 BTS & 2 ANT ports, AISG with 1 RET connector (1 device with 2 sub-units), with 4.3-10 connectors

Finish making your selections or clear them to view relevant specifications.
Download specifications
Features and benefits
  • Industry leading PIM performance
  • New 4.3-10 connectors for improved PIM performance and size reduction
  • 2 input ports and 2 output ports
  • Designed to boost UP-Link Coverage and KPIs
  • Automatic LNA by-pass function
  • Connectors “in line”
  • TMA is operating in AISG mode
  • Single AISG with 1 RET connector
  • 1 device with 2 sub-units
  • Built in lightning protection

Product classification

Product Type 1-BTS:1-ANT (Uniplex) | Tower mounted amplifier

General specifications

Color Gray
Modularity 2-Twin
Mounting Pipe Hardware Band clamps (2)
RF Connector Interface 4.3-10 Female

Dimensions

Height 266 mm | 10.472 in
Width 276 mm | 10.866 in
Depth 113 mm | 4.449 in
Mounting Pipe Diameter Range 42.6–122 mm

Outline drawing

Click on image to enlarge.

Electrical specifications

License Band, Band Pass APT 700
License Band, LNA APT 700 | CEL 900 | EDD 800

Electrical specifications, dc power/alarm

dc Switching/Redundancy Yes
Lightning Surge Current 10 kA
Lightning Surge Current Waveform 8/20 waveform

Electrical specifications, aisg

AISG Connector 8-pin DIN Female
AISG Connector Standard IEC 60130-9
Protocol AISG 2.0
Voltage, AISG Mode 10–30 Vdc

Electrical specifications

Sub-module 1 | 2 1 | 2
Branch 1 2
Port Designation ANT 700 ANT 900
License Band APT 700, Band Pass
APT 700, LNA
CEL 900, LNA

Electrical specifications, rx uplink

Frequency Range, MHz 703–733 880–915
Bandwidth, MHz 30.00 35.00
Gain, nominal, dB 12.0 12.0
Noise Figure, typical, dB 1.3 1.4
Group Delay Variation, maximum, ns 90 100
Group Delay Variation Bandwidth, MHz 5.00 5.00
Total Group Delay, maximum, ns 200 225
Total Group Delay, typical, ns 150 200
Return Loss, minimum, dB 18 18
Return Loss, typical, dB 20 20
Insertion Loss - Bypass Mode, typical, dB 1.5 2.3
Return Loss - Bypass Mode, typical, dB 18 18

Electrical specifications, tx downlink

Frequency Range, MHz 758–788 925–960
Bandwidth, MHz 30.00 35.00
Insertion Loss, maximum, dB 0.60 0.75
Insertion Loss, typical, dB 0.40 0.60
Group Delay Variation, maximum, ns 35 35
Group Delay Variation Bandwidth, MHz 5.00 5.00
Total Group Delay, maximum, ns 80 85
Total Group Delay, typical, ns 70 60
Return Loss, minimum, dB 18 18
Return Loss, typical, dB 20 20
Input Power, RMS, maximum, W 200 200
Input Power, PEP, maximum, W 2,500 2,500
3rd Order PIM, typical, dBc -162 -162
3rd Order PIM Test Method Two +43 dBm carriers Two +43 dBm carriers

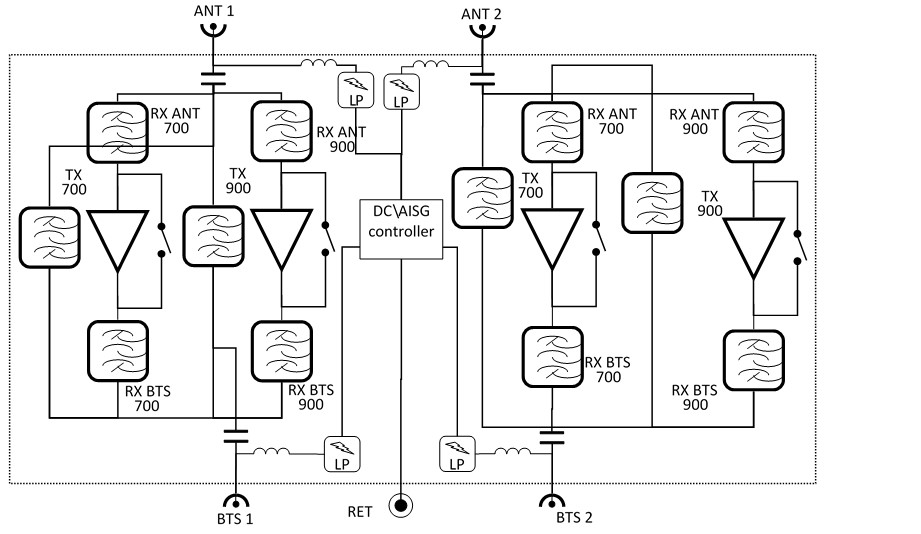
Block diagram

Click on image to enlarge.

Environmental specifications

Operating Temperature -40 °C to +65 °C (-40 °F to +149 °F)
Corrosion Test Method IEC 60068-2-11, 30 days
Ingress Protection Test Method IEC 60529:2001, IP67

Packaging and weights

Included Mounting hardware
Volume 8.3 L
Weight, net 9 kg | 19.842 lb
Weight, without mounting hardware 8.5 kg | 18.739 lb

Product classification

Product Type 1-BTS:1-ANT (Uniplex) | Tower mounted amplifier

General specifications

Color Gray
Modularity 2-Twin
Mounting Pipe Hardware Band clamps (2)
RF Connector Interface 4.3-10 Female

Dimensions

Height 266 mm | 10.472 in
Width 276 mm | 10.866 in
Depth 113 mm | 4.449 in
Mounting Pipe Diameter Range 42.6–122 mm

Electrical specifications

License Band, Band Pass APT 700
License Band, LNA APT 700 | CEL 900 | EDD 800

Electrical specifications, dc power/alarm

dc Switching/Redundancy Yes
Lightning Surge Current 10 kA
Lightning Surge Current Waveform 8/20 waveform

Electrical specifications, aisg

AISG Connector 8-pin DIN Female
AISG Connector Standard IEC 60130-9
Protocol AISG 2.0
Voltage, AISG Mode 10–30 Vdc

Electrical specifications

Sub-module 1 | 2 1 | 2
Branch 1 2
Port Designation ANT 700 ANT 900
License Band APT 700, Band Pass; APT 700, LNA CEL 900, LNA

Electrical specifications, rx uplink

Frequency Range, MHz 703–733 880–915
Bandwidth, MHz 30.00 35.00
Gain, nominal, dB 12.0 12.0
Noise Figure, typical, dB 1.3 1.4
Group Delay Variation, maximum, ns 90 100
Group Delay Variation Bandwidth, MHz 5.00 5.00
Total Group Delay, maximum, ns 200 225
Total Group Delay, typical, ns 150 200
Return Loss, minimum, dB 18 18
Return Loss, typical, dB 20 20
Insertion Loss - Bypass Mode, typical, dB 1.5 2.3
Return Loss - Bypass Mode, typical, dB 18 18

Electrical specifications, tx downlink

Frequency Range, MHz 758–788 925–960
Bandwidth, MHz 30.00 35.00
Insertion Loss, maximum, dB 0.60 0.75
Insertion Loss, typical, dB 0.40 0.60
Group Delay Variation, maximum, ns 35 35
Group Delay Variation Bandwidth, MHz 5.00 5.00
Total Group Delay, maximum, ns 80 85
Total Group Delay, typical, ns 70 60
Return Loss, minimum, dB 18 18
Return Loss, typical, dB 20 20
Input Power, RMS, maximum, W 200 200
Input Power, PEP, maximum, W 2,500 2,500
3rd Order PIM, typical, dBc -162 -162
3rd Order PIM Test Method Two +43 dBm carriers Two +43 dBm carriers

Environmental specifications

Operating Temperature -40 °C to +65 °C (-40 °F to +149 °F)
Corrosion Test Method IEC 60068-2-11, 30 days
Ingress Protection Test Method IEC 60529:2001, IP67

Packaging and weights

Included Mounting hardware
Volume 8.3 L
Weight, net 9 kg | 19.842 lb
Weight, without mounting hardware 8.5 kg | 18.739 lb
Click on image to enlarge.
Click on image to enlarge.
Filter Products – Designed for PIM Excellence
Filter Products – Designed for PIM Excellence

Product specification

Product specification